年审新规2025年车辆年检对照表
年审新规2025年车辆年检对照表
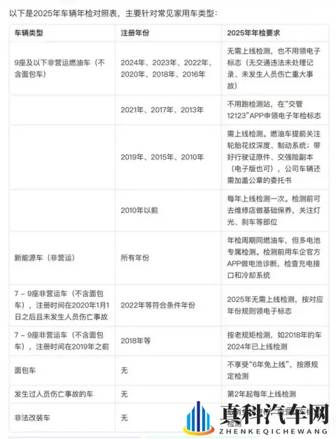
2025年11月1日起实施的车检新规对10年以上车辆年检规定如下:
年检周期

●9座及以下非营运小微型载客汽车(不含面包车):每年上线检验一次,取消了“15年以上一年两检”的旧规定。
●面包车:从第6年起每年一检,15年以上也保持该频率,因其使用场景复杂、安全风险相对高。
●发生过人员伤亡事故的车:若发生过造成人员伤亡的交通事故,10年内每年上线检,不能享受免检政策。
●非法改装被处罚过的车:私自改车身颜色、换发动机等未备案被交警处罚过的,按原规定检测。
●营运载客汽车:使用前5年内每年检验1次,超过5年后每6个月检验1次。
●载货汽车和大型、中型非营运载客汽车:使用前10年内每年检验1次,超过10年后每6个月检验1次。
●摩托车:从注册登记之日起4年内每2年申领一次检验标志,4年后每年检验1次,10年以上每年检验一次。
●新能源汽车:非营运小微型新能源车年检周期和燃油车一样,10年以上每年一检。
检测项目
●燃油老车:取消噪声、车速表等项目,新增OBD数据读取和轮胎花纹深度检测。OBD检测用设备连接车辆OBD接口读取发动机等关键数据,查出故障码则判定不合格;轮胎花纹深度低于1.6毫米不通过。
●新能源车:2025年3月1日实施的《新能源汽车运行安全性能检验规程》明确12项必检项目,围绕“电池安全”。包括动力蓄电池安全充电检验、电气安全检验;营运新能源车还需动力蓄电池安全放电检验。
Copyright © 2025 真科汽车网
网站展示的汽车及品牌信息和数据,是基于互联网大数据及品牌方的公开信息,收集整理客观呈现,仅提供参考使用,不代表网站支持观点;